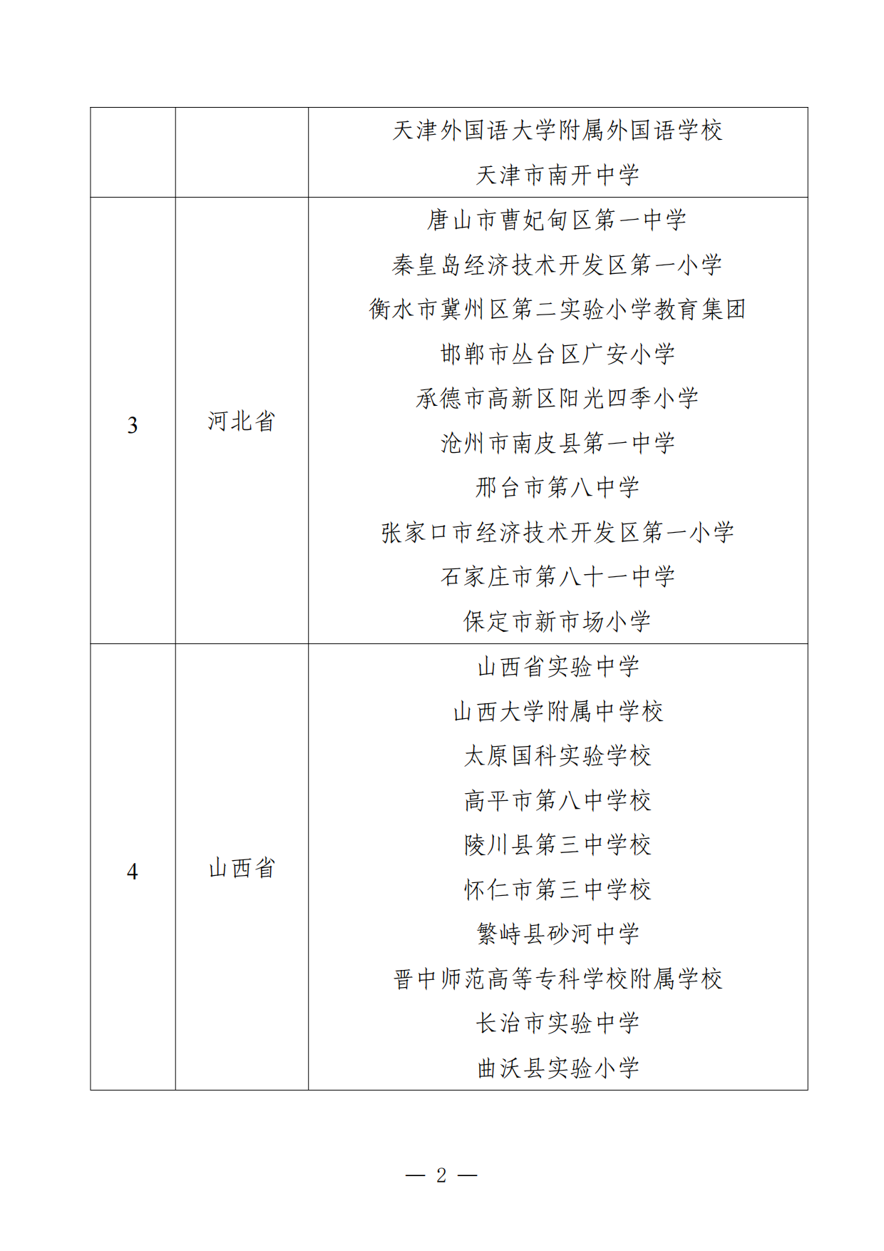
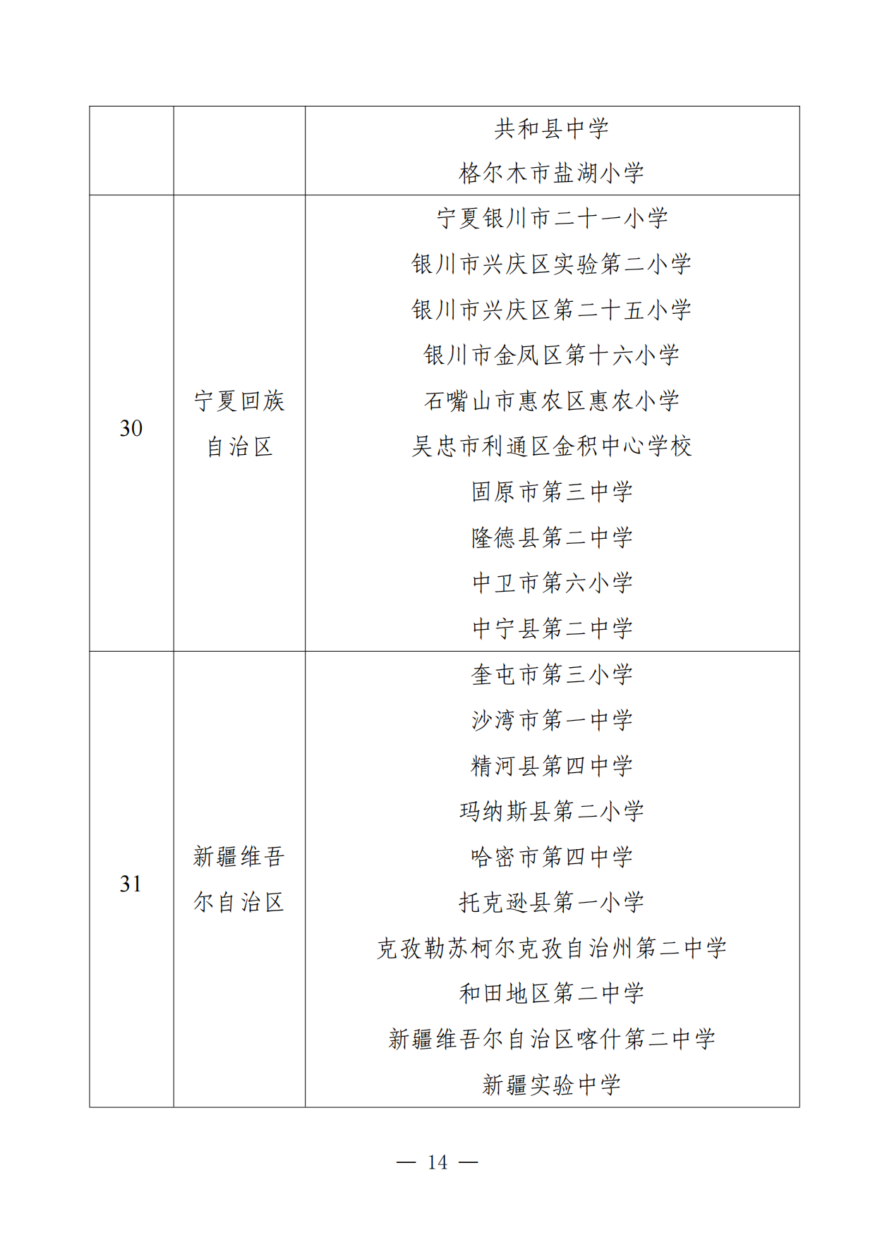
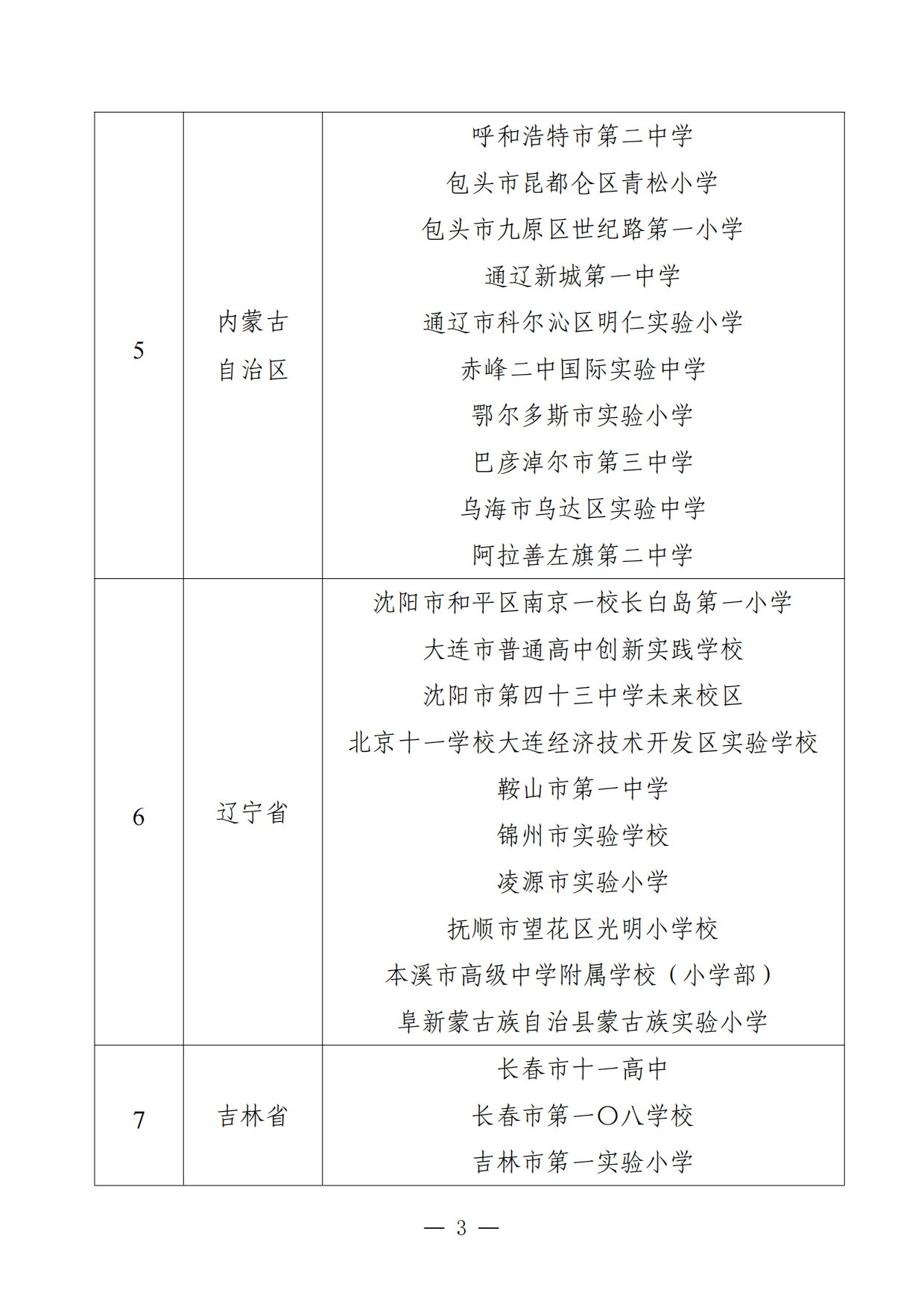
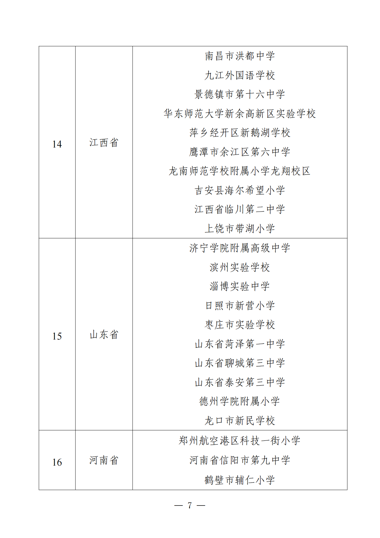
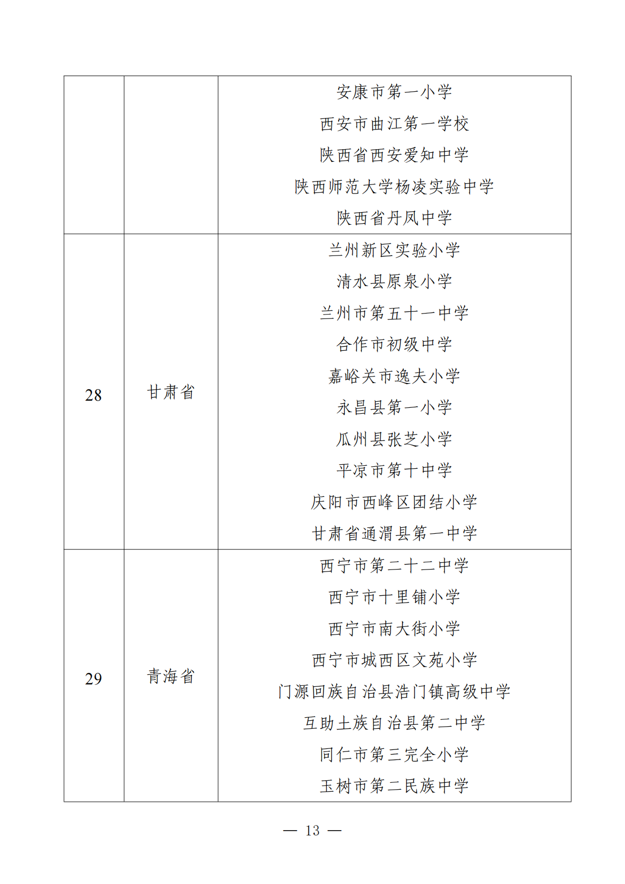
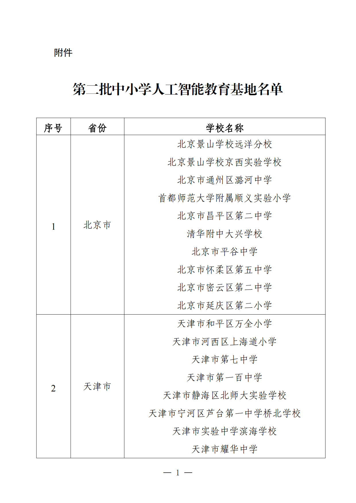
据教育部网站消息,根据《教育部办公厅关于开展第二批中小学人工智能教育基地推荐工作的通知》(教基厅函〔2025〕15号)要求,经各省教育行政部门推荐、教育部集中公示等环节,最终确定了第二批中小学人工智能教育基地325个,现予以公布(名单见附件)。
记者梳理发现,在本次公布的广东省入选名单中,共有十所中小学入选。清远市清城区龙塘镇中心小学是粤北地区唯一入选的学校。
来源:央视新闻
编辑:郭然天
校对:曾智丽
编审:李诚
编委:蔡鸿雁
订阅后可查看全文(剩余80%)
据教育部网站消息,根据《教育部办公厅关于开展第二批中小学人工智能教育基地推荐工作的通知》(教基厅函〔2025〕15号)要求,经各省教育行政部门推荐、教育部集中公示等环节,最终确定了第二批中小学人工智能教育基地325个,现予以公布(名单见附件)。
记者梳理发现,在本次公布的广东省入选名单中,共有十所中小学入选。清远市清城区龙塘镇中心小学是粤北地区唯一入选的学校。
来源:央视新闻
编辑:郭然天
校对:曾智丽
编审:李诚
编委:蔡鸿雁
订阅后可查看全文(剩余80%)